AQS
AbstractQueuedSynchronizer。AQS是一个用来构建锁和同步器的框架,使用AQS能简单且高效地构造出应用广泛的大量的同步器,比如我们提到的ReentrantLock,Semaphore,其他的诸如ReentrantReadWriteLock,SynchronousQueue,FutureTask等等皆是基于AQS的。当然,我们自己也能利用AQS非常轻松容易地构造出符合我们自己需求的同步器。
核心思想
AQS核心思想是,如果被请求的共享资源空闲,则将当前请求资源的线程设置为有效的工作线程,并且将共享资源设置为锁定状态。如果被请求的共享资源被占用,那么就需要一套线程阻塞等待以及被唤醒时锁分配的机制,这个机制AQS是用CLH队列锁实现的,即将暂时获取不到锁的线程加入到队列中。
流程图

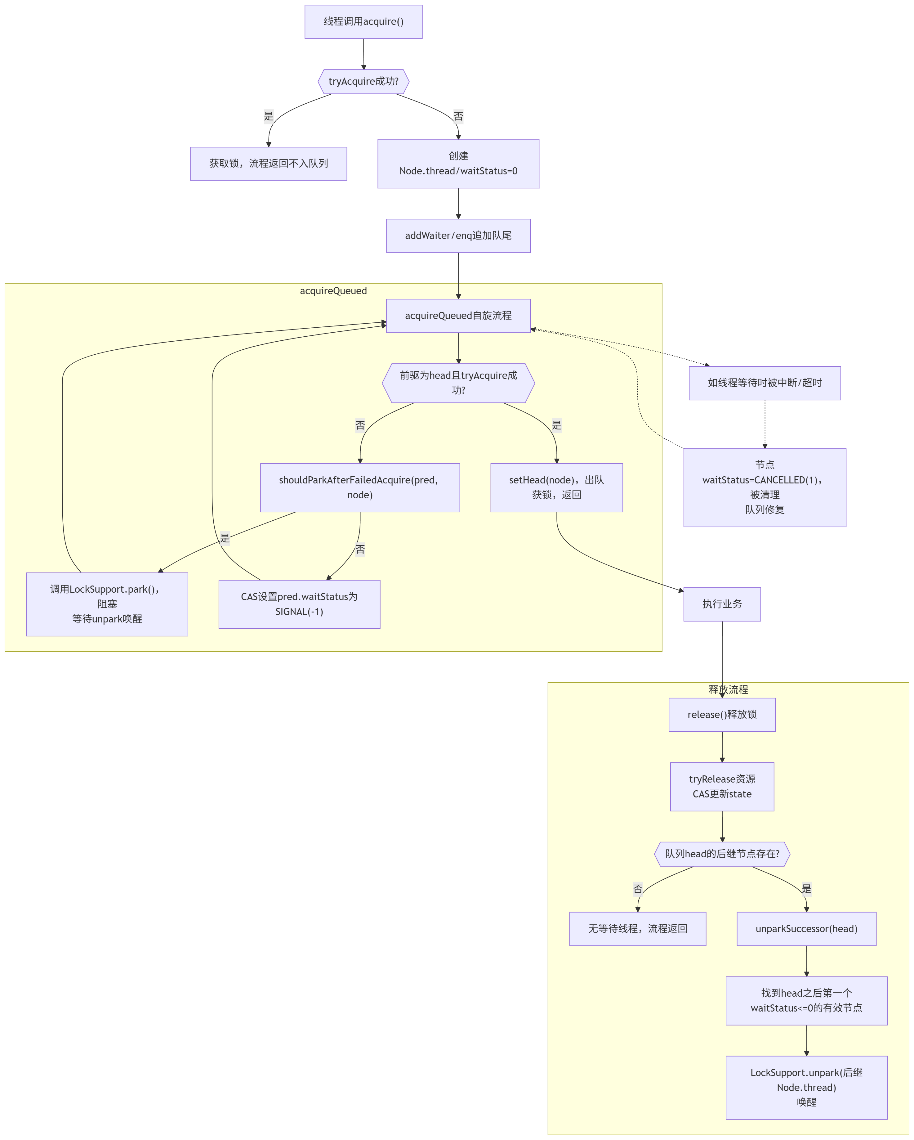
graph TB
A["线程调用acquire()"] --> B{{"tryAcquire成功?"}}
B -- "是" --> C["获取锁,流程返回不入队列"]
B -- "否" --> D["创建Node.thread/waitStatus=0"]
D --> E["addWaiter/enq追加队尾"]
E --> F["acquireQueued自旋流程"]
subgraph acquireQueued
F --> F1{{"前驱为head且tryAcquire成功?"}}
F1 -- "是" --> G["setHead(node),出队<br>获锁,返回"]
F1 -- "否" --> H["shouldParkAfterFailedAcquire(pred, node)"]
H -- "是" --> I["调用LockSupport.park(),阻塞<br>等待unpark唤醒"]
I --> F
H -- "否" --> J["CAS设置pred.waitStatus为SIGNAL(-1)"]
J --> F
end
G --> K["执行业务"]
K --> L["release()释放锁"]
subgraph "释放流程"
L --> M["tryRelease资源<br>CAS更新state"]
M --> N{{"队列head的后继节点存在?"}}
N -- "否" --> O["无等待线程,流程返回"]
N -- "是" --> P["unparkSuccessor(head)"]
P --> Q["找到head之后第一个waitStatus<=0的有效节点"]
Q --> R["LockSupport.unpark(后继Node.thread)<br>唤醒"]
end
F -.-> S["如线程等待时被中断/超时"]
S -.-> T["节点waitStatus=CANCELLED(1),被清理<br>队列修复"]
T -.-> F
- 线程A:先调用 acquire,直接CAS获取锁成功。
- 线程B:
- acquire失败,自行包装为Node加入队尾。
- 进入acquireQueued循环。不是head.next或tryAcquire失败时,设置SIGNAL并调用park,阻塞于该处(Note显示“线程B阻塞/暂停”)。
- 只有线程A释放锁后,调用unpark(B)唤醒线程B,B才会从阻塞点继续流程。
- B被唤醒后流程回到循环开头,再次尝试获取锁,若已经是head的直接后继且tryAcquire成功,则成为新head并获得锁。
- 队列只有B加锁失败会挂入,A直接获得锁不入队。
CLH队列锁
CLH(Craig,Landin,and Hagersten)队列是一个虚拟的双向队列(虚拟的双向队列即不存在队列实例,仅存在结点之间的关联关系)。AQS是将每条请求共享资源的线程封装成一个CLH锁队列的一个结点(Node)来实现锁的分配。
CLH(Craig, Landin, and Hagersten)队列锁是一种高性能、自旋式的、基于链表的公平锁,在多核并发环境下常用于构建可伸缩、高吞吐的锁组件。
CLH核心思想
CLH队列锁是一种基于队列的自旋锁(Queue-based Spin Lock),采用“链表排队+本地自旋”策略。每个尝试获取锁的线程会按顺序在队列(链表)尾部排队,自旋观察其前驱节点的状态,自旋结束后才能获得锁。
主要目标:
- 公平性:锁的获取严格按照入队顺序进行,先来先服务。
- 减少总线开销:只自旋在自己的前驱节点,避免竞争“全局变量”,大大降低缓存一致性流量。
- 高并发可伸缩:适合多CPU/多核环境,性能随核数上升而可扩展。
节点waitStatus状态流转说明
以独占锁为例,配合状态码说明实际意义。
1. 节点状态(waitStatus)取值
static final int CANCELLED = 1; // 节点取消,不再参与同步
static final int SIGNAL = -1; // 前驱释放时需唤醒本节点
static final int CONDITION = -2; // 节点在Condition队列中
static final int PROPAGATE = -3; // 共享模式传播用
// 0(默认值):新加入Sync队列且还未SIGNALED的正常节点
2. 流程图和状态流转
新节点入队
- 线程加锁失败,创建Node(waitStatus=0,thread=当前线程)
- 通过addWaiter/enq方法,Node插入Sync队列尾部。
等待与阻塞
在acquireQueued循环中:
- 如果自己的前驱不是head或还没抢到锁,调用
shouldParkAfterFailedAcquire - 此时前驱的waitStatus会被设置为SIGNAL(-1),表示“当我释放锁时要唤醒下一个”
- 当前节点阻塞自己
LockSupport.park()
- 如果自己的前驱不是head或还没抢到锁,调用
被前驱unpark唤醒后,继续竞争锁
获得锁
- 只有head节点的直接后继,且tryAcquire成功,才会:
- setHead(node),自己Node升格为新的head(并回收前一个哨兵节点)
取消与异常
- 如果等待过程中线程被中断或超时,会把自己的waitStatus设为CANCELLED(1),链路后续会跳过已取消节点。
- 节点及其前后指针被修正,保证Sync queue删除无效节点。
- 取消逻辑保证不会破坏队列完整性。
时序(流转)示意
配合每步的waitStatus标记:
| 阶段 | 对应waitStatus |
|---|---|
| 新节点刚入队 | 0(默认) |
| 前驱节点设置为SIGNAL | pred.waitStatus = -1 |
| 开始等待被唤醒 | pred.waitStatus = -1,本节点阻塞 |
| 前驱释放锁 | pred.tryRelease,unpark后继 |
| 获得锁,成新head | waitStatus = 0,Node入head位置 |
| 取消排队 | waitStatus = 1,节点要被清理 |
(说明:只有前驱节点会被设置为SIGNAL! 这样前驱释放锁时负责唤醒其后继。)
伪流程&状态标记举例
假设队列有 head -> Node1 -> Node2:
- Node2刚加进来: waitStatus=0
- Node1入队后,head的waitStatus会被设为SIGNAL
- Node2自旋时发现还不能获取锁,Node1的waitStatus设为SIGNAL
- Node1释放时unpark(Node2.thread)
- Node2被唤醒、tryAcquire成功升为新head
概念梳理
- 0:节点活跃,等待正常
- SIGNAL(-1):释放锁时负责唤醒后继节点
- CANCELLED(1):此节点已退出排队
- CONDITION(-2):节点在Condition队列中(不是Sync队列)
- PROPAGATE(-3):仅在共享锁传播时用
流转全链路总结
- 新节点waitStatus=0 ->
- 它的前驱设置为SIGNAL(表示后继等我唤醒) ->
- 如果超时/中断,将自身变为CANCELLED ->
- 被唤醒试图变为head ->
- 成为新head,等待下一个节点来排队